website design
Online booking
Client: Gotowoodbury
Gotowoodbury.com is an e-commerce web system, designed for Eastern Bus Service, Inc. This website provides users to book buses specifically for Woodbury shopping. Users will also be able to buy tickets online.
Tool: Axure RP 8, Adobe PS
Design Problem
Business Goal
Eastern Bus found it necessary to convert more customers to book their bus online. In order to expand their market, they decided to build an e-commerce website, providing functions for people to plan, book their trips and purchase tickets online to Woodbury Common Premium Outlets, to increase the conversion of their business market. Meanwhile, Managers will be able to search for and manage the information that their customers submitted. Moreover, users’ online payment is accepted by the administrator.
This website should be able to have a fresh and modern look and more importantly provide a better user experience than other competitors. Most of their current customers are Chinese, however, they want to expand more among Americans.
The client was exploring some new market tactics and was hoping the overall tone of the website is modern, minimized yet functional.
How to plan an MVP for an e-commerce company?
- We need to figure out whether this new e-commerce solution will increase purchases the online tickets.
- Is there a increase in completed purchases?
- In order to test customer intent to purchase the tickets, we can send emails to a subset of customers, counting the open rates and their click-through for the call-to-action, which will help us to understand customers’ interest and intent to purchase tickets.
Design Process
Market / User Research
After some research on Current customers & Potential customers, we summarized some results:
- User’s requirements/needs of vehicle type, is there more need for a Full-size Van, or SUV than a luxury bus?
- User’s average spending comparison on taking buses to commute and renting cars per month.
- The daily time when there is the highest volume of needs of users renting cars.
- The competitors (Which platforms the users are using currently or used before.)
- Which type of users is our target users? ( Chinese customers in New York, potential American customers)
- What are the advantages of Eastern Bus service compared to other competitors?
Target Market:
Customers who are looking for renting a car or carpool, and also people who are looking for a bus.

User workflow hypothesis:

Features of service types:
User can choose from purchasing bus tickets online / reserve private shuttle bus service

Dashboard hypothesis
Administrators can easily manage and edit bus departure place and time, view customers’ personal information, numbers of tickets, pickup location, pickup time, etc.

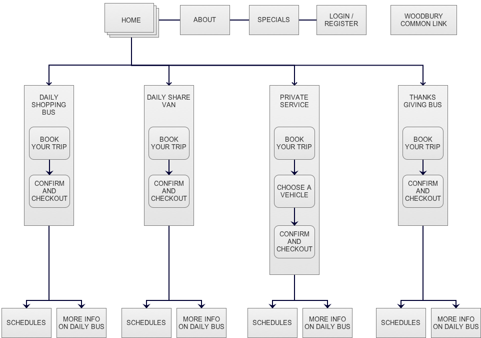
Platform flow and architecture
Sitemap
Design Process
UI screenshots
Desktop
Home page

Login_Register

Daily Shopping Bus Checkout Process




Result







