web design
i-cross
I-cross is a real estate crowd-funding online platform that offers a convenient and easy opportunity for Chinese investors to invest in the USA.
Tool: Axure RP, Adobe PS
Role: UI/UX Designer
Teamwork
Brand Brief
With I-cross, Individual investors and Investment firms can invest in multiple real estate projects to diversify their portfolios and get rewards. On the other side, it offers a brand new way of investment with low cost for real estate business companies.
The platform offers an innovative way to simplify the process of investment with just a few clicks and provides a new way compared with traditional investment.
Flowchart provided by client
Design Problem
Business Goal
Target users are mostly Chinese investors in the USA including individual investors, investment firms, and real estate agents/stakeholders. Simplicity, accuracy, and professionalism is the core requirement of the client, client hopes to find a “browse fast, dig deep” way.
For individual investors and investment firms:
- Freedom of choosing between the entire real estate property or part of it.
- Low threshold of investment
- Saving time, communication, and money cost.
- Diversify investors’ portfolios and digital ways to manage them.
For real estate stakeholders:
- Reduce the difficulty of funding and lower “seeking cost”
- Real-time monitoring of the funding process, informing all investors of the newest progress and sending project files with only one click.
- Increasing brand awareness and brand identity.
Design Process
Market / User Research
In terms of the high demand for renting in New York, fast and professional junk removal & disposal service is needed anytime. In the junk removal industry, an eco-friendly service solution and affordable price are still competitive factors. Unlike other junk removal companys such as jiffyjunk.com, Junkluggers.com, 1800GotJunk, removemyjunk.com, junkmastersny.com, Junk Mate will provide a better third-party management system which connects all three roles of users.
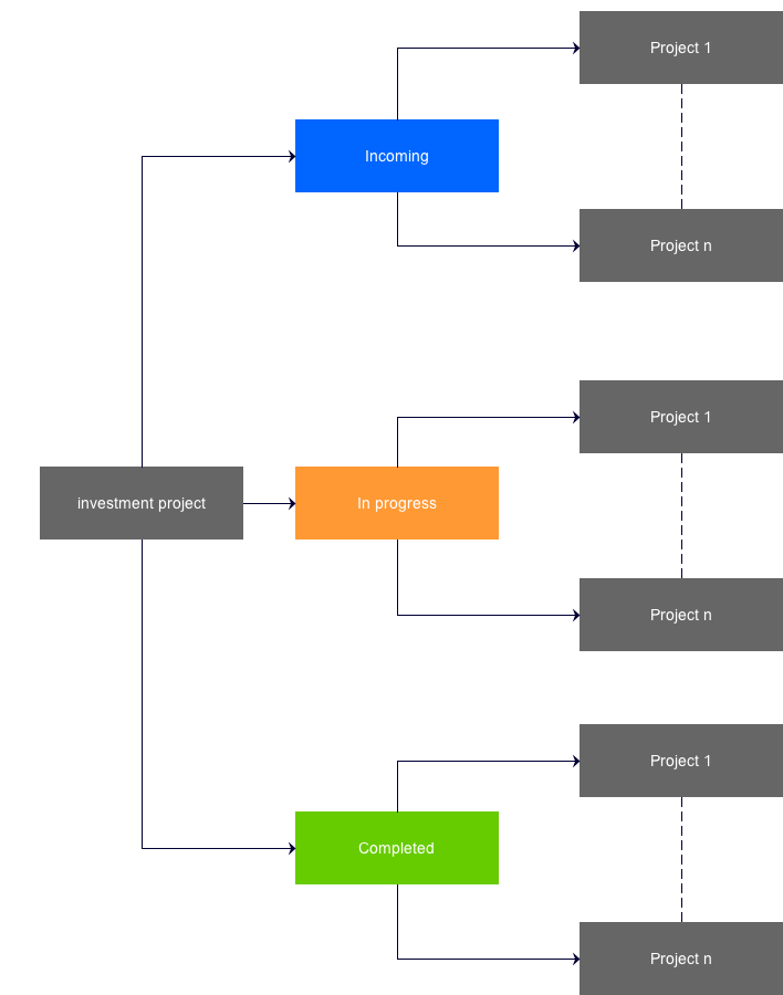
Platform flow and architecture

Project Page - Components prototype













Design Process
UI screenshots
Desktop
Home page

About Us

Investment Projects Page

Signup / SignIn



Icross changed its website layout recently.
Mobile
Homepage








